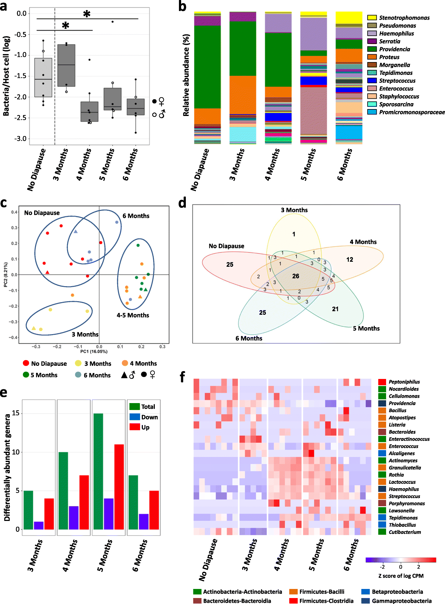
Fig. 6

Transstadial effect of larval diapause on adult microbiome. a Bacterial titres in newly emerged adults after direct development (no diapause) and in their siblings after different periods of larval diapause. Each datapoint represents a pool of 2–6 siblings (Suppl. Table 3). Closed circles represent pools of females, open circles represent pools of males. Asterisks indicate significant differences between adults after direct development and post-diapause, based on pairwise Wilcoxon rank sum tests. b Microbiome composition per experimental condition. The most abundant bacterial genera are represented in the legend. Microbiome composition in each replicate sample is provided in Supplementary Figure S4. c Principal Coordinates Analysis based on unweighted unifrac distances showing differences in microbiome composition depending on diapause duration. The datapoints correspond to the same sibling pools as in (a). Circles represent pools of females, triangles represent pools of males. d Venn diagram showing the shared and specific bacterial genera depending on experimental conditions. e Numbers of differentially abundant bacterial genera in post-diapause adults compared to directly developed adults. f Heatmap showing the abundance of 22 bacterial genera throughout the experimental timecourse. Each genus was differentially abundant in at least one post-diapause condition compared to directly developed adults. Coloured boxes preceding genus names indicate bacterial phylum and class. Differences in abundance are indicated by the z score of log CPM (counts per million) values. Rows are ordered based on abundance patterns using hierarchical clustering